思政资源库

思政资源库

优秀课程思政教学设计-《大数据基础应用》

资料来源:福建开放大学    时间:2023-04-07 14:00:00   浏览次数:

本文分享了优秀课程思政教学设计-《大数据基础应用》,供各位老师学习参考。

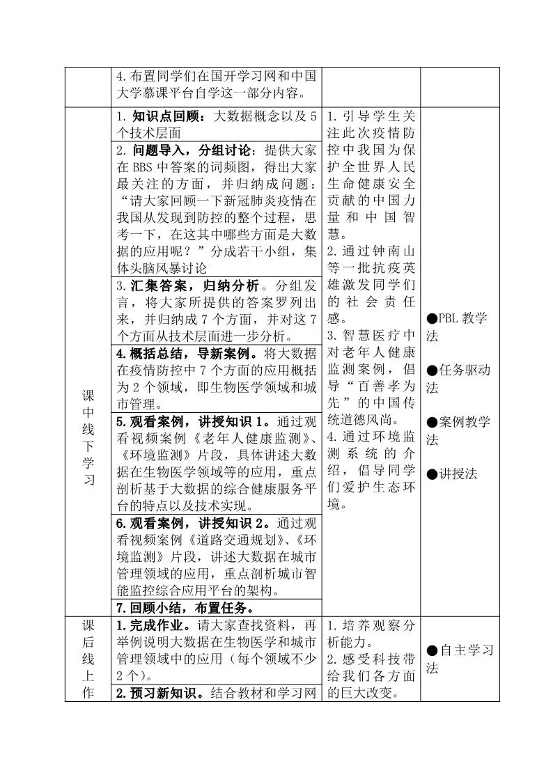
图片

图片

图片

图片

图片

图片

图片

图片

图片

图片

图片

图片

图片

图片

图片

图片

图片



版权所有:15vip太阳集团(china)有限公司 - Official Platform —— 课程思政教学研究中心

地址:黑龙江省哈尔滨市南岗区学府路5号