思政资源库

思政资源库

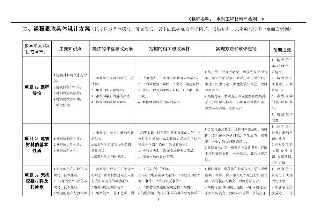
优秀课程思政教学设计-《水利工程材料与检测》

资料来源:山东水利职业学院    时间:2023-07-21 20:39:59   浏览次数:

本文分享了优秀课程思政教学设计-《水利工程材料与检测》,供各位老师学习参考。

图片

图片

图片

图片

图片

图片

图片

图片



版权所有:15vip太阳集团(china)有限公司 - Official Platform —— 课程思政教学研究中心

地址:黑龙江省哈尔滨市南岗区学府路5号